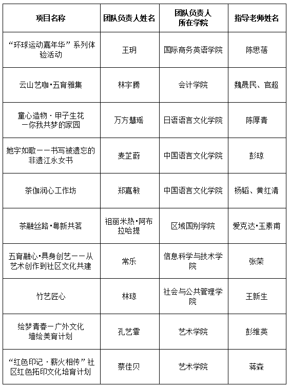
为全面落实立德树人根本任务,推动“先锋型、学习型、平安型、美丽型、活力型”学生社区建设,打造富有广外特色、体现思政要求、贴近学生实际的学生学习、生活、成长共同体,学生工作部于2025年5月7日发布《关于遴选第一批“五育社区·知行广外”学生社区文化培育项目的通知》,共收到24份社区文化培育项目申报书。学生工作部组织社区辅导员、社区学生骨干代表对各团队提交的项目申报书进行评审,共遴选出10个拟立项项目。现将项目立项名单公示如下(排序不分先后)。

公示期间,如有异议,请通过来电、来访或书面等形式,向学生工作部反映公示对象的情况和问题。反映情况时要自报或签署真实姓名,要有具体事实;不报或不签署真实姓名的,以及不提供具体事实材料的,一律不予受理。
公示期:2025年5月22日—2025年5月24日
联系电话:020-39328009
电子邮箱:gwxscxsk@163.com
学生工作部
2025年5月22日