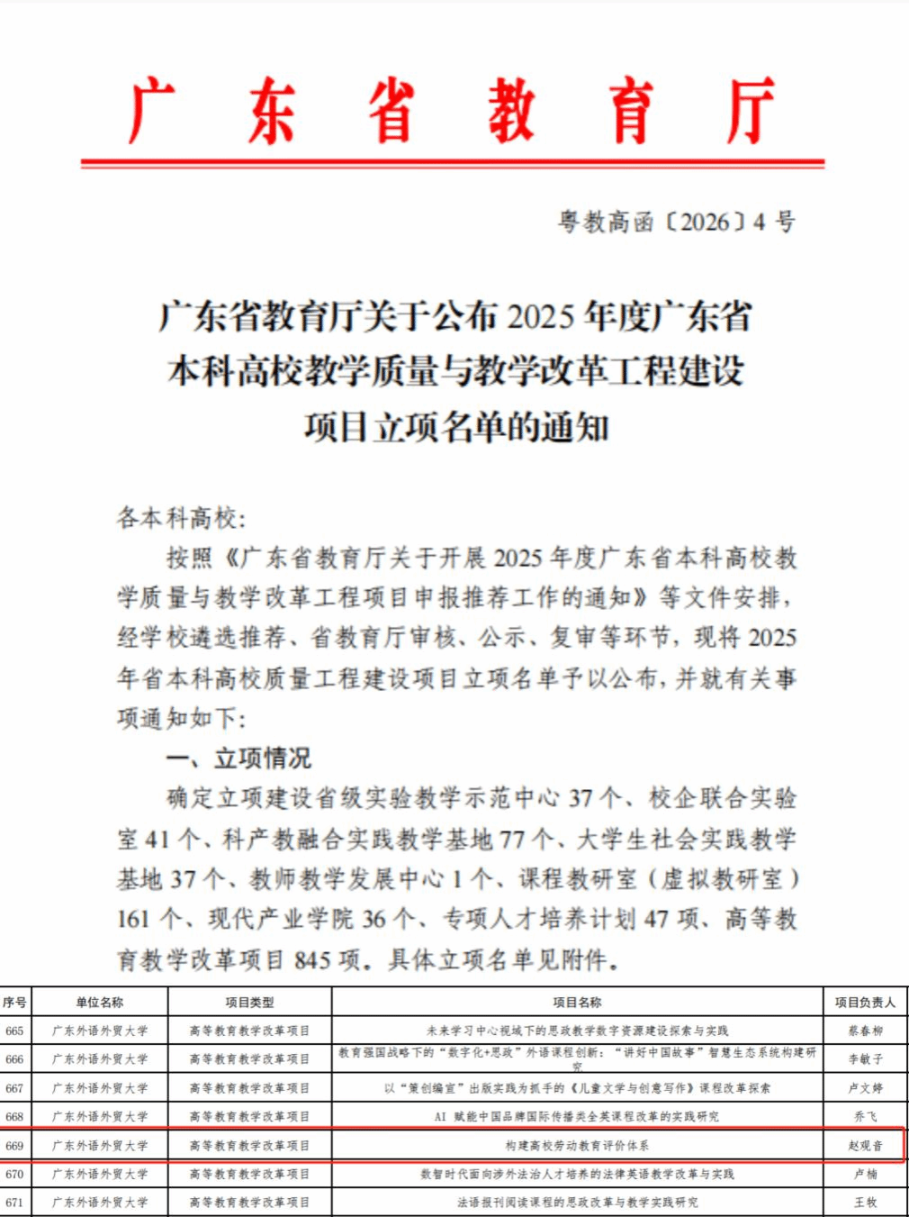
近日,广东省教育厅公布了2025年度广东省本科高校教学质量与教学改革工程建设项目立项名单,我校34个项目获批立项。其中,学生工作部申报的项目《构建高校劳动教育评价体系》成功入选。

我校坚持落实立德树人根本任务,持续加强劳动教育,推动“五育并举”育人体系落地生效。《构建高校劳动教育评价体系》项目作为其中的重要举措之一,以高校劳动教育评价共性问题为导向,构建“三维”劳动教育评价体系——以制度性评价为引领,规划劳动教育评价顶层设计,完善评价机制标准和方法;以过程性评价为核心,依托劳动实践学时小程序,推动劳动教育评价与日常劳动、服务性劳动和创造性劳动实践相结合,提高劳动评价的针对性和实效性;以生态性评价为目标,依托“云山勤工”平台,迭代升级22 个校内创新创业型劳动实践基地,搭建多个校外劳动实践基地,推动二级学院结合学科专业特点拓展劳动教育平台,促进劳动教育实践形式多元化发展,形成持续改进的劳动教育生态,进一步优化人才培养质量,推动产教深度融合,为高校开展劳动教育工作提供“广外样本”。
未来,学校将以此次立项为契机,深耕劳动教育教学工作,用心做好“五育并举”育人体系建设的实践者和推动者,推动建设“立德树人”新格局,培养更多堪当民族复兴大任的时代新人。